

Туристический портал «Тула по пути»
Туристам сложно оперативно получать достоверную информацию о событиях и проверенных местах для посещения. Кроме того, самостоятельное планирование путешествия — оптимальное распределение объектов по дням и построение маршрутов — требует значительных временных затрат и усилий.

Приложение для туристов и жителей, которые быстро находят интересные места, строят маршруты и узнают о событиях. Целевая аудитория — активные путешественники и местные жители, ценящие удобство и полную информацию.

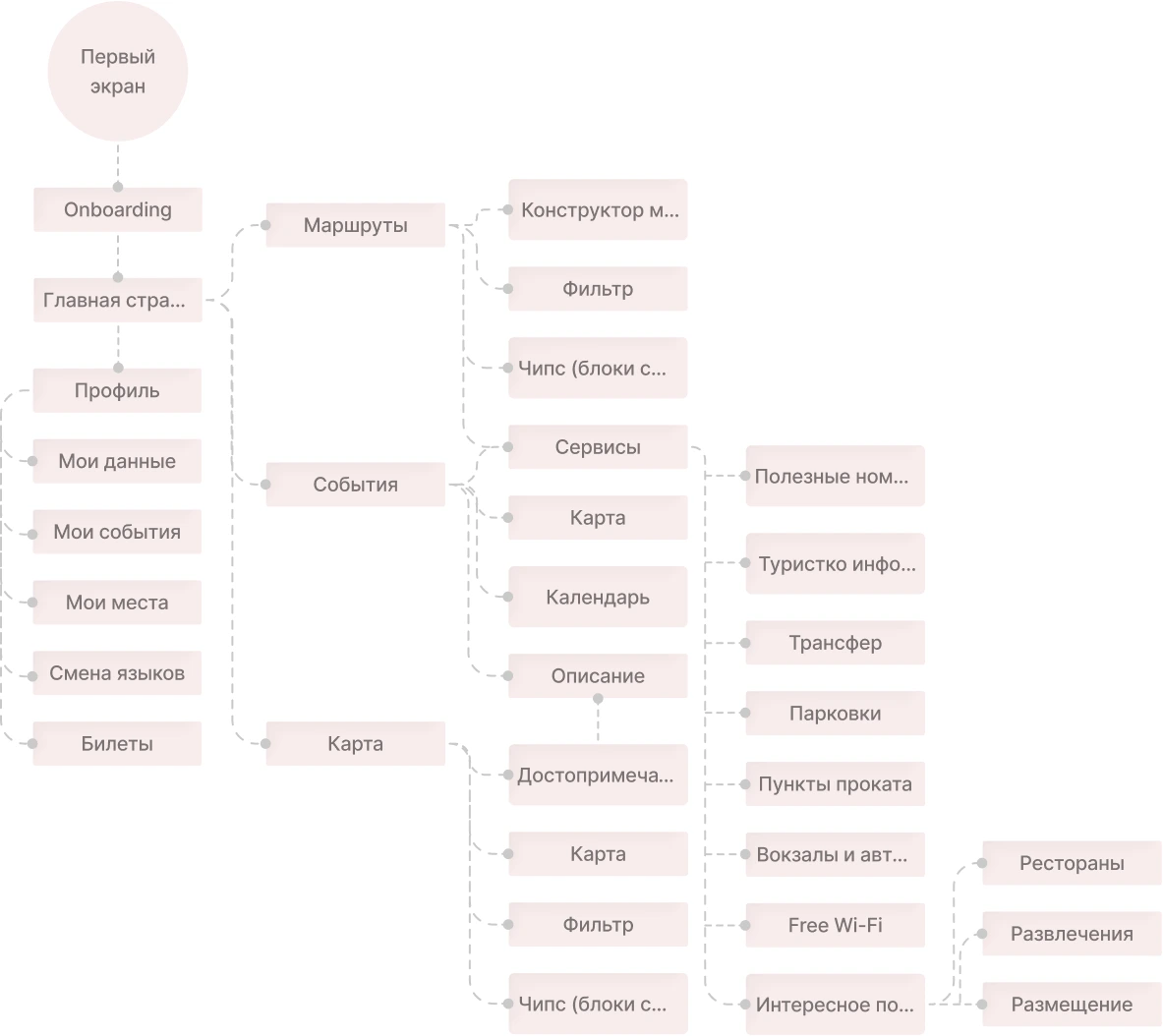
Путь пользователя разработан с учетом ключевых сценариев. Он структурирован максимально эффективно — без излишних этапов, с простыми навигационными элементами и альтернативными вариантами действий

Приложение реализовано в виде цифрового помощника для туристов, который решает проблему нехватки актуальной информации и сложности планирования поездок. Приложение централизует данные о событиях, достопримечательностях и инфраструктуре, предлагая удобный интерфейс на двух языках.
Ключевая функция — «Планировщик путешествий», автоматически распределяющий выбранные пользователем места по дням и строящий оптимальные маршруты с возможностью экспорта данных.
Дополняет функционал «живая карта» с актуальными активностями, что позволяет туристам эффективно знакомиться с регионом без лишних организационных сложностей.

Онбординг знакомит пользователя с ключевыми возможностями приложения за несколько экранов, формируя ценность продукта с первых секунд и мягко подводя к началу путешествия.

Бронирование Сервис, который превращает просмотр в результат: выбирайте, бронируйте и стройте маршруты в пару касаний.

Покупка билетов Путь от выбора события до успешной оплаты билета. Лаконичный интерфейс и понятная логика взаимодействия повышают конверсию в покупку.

По итогам 2025 года приложение достигло 916 556 визитов, что подтверждает востребованность продукта среди целевой аудитории и эффективность выбранных UX-решений.
